
케이메디허브(K-MEDI hub·대구경북첨단의료산업진흥재단) 전임상센터 연구진이 비만과 당뇨 조절의 핵심 호르몬인 GLP-1의 생성 기전을 새롭게 규명한 연구 결과를 발표했다.
케이메디허브는 전임상센터 이보라 연구원이 수행한 비만·당뇨 조절 관련 연구가 국제학술지 Nature Communications(IF=15.7)에 게재됐다고 밝혔다.
이번 연구에서 이보라 연구원은 비만과 당뇨 치료의 핵심 표적으로 주목받고 있는 GLP-1(글루카곤 유사 펩타이드-1)을 신체 내에서 보다 활발하게 생성하도록 하는 상위 조절 신호를 규명했다. 이 연구 성과는 국내 생명과학 연구 성과 플랫폼인 생물학연구정보센터가 선정하는 ‘한빛사(한국을 빛내는 사람들)’에도 이름을 올리며 주목을 받았다.
연구는 강원대학교 약학대학 고현정 교수와 원주세브란스기독병원 내분비내과 정춘희 교수가 공동 주저자로 참여해 수행됐다.
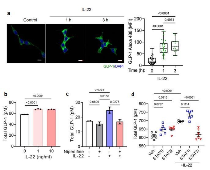
연구팀은 장내 미생물 대사산물인 부티르산이 장 점막 면역 사이토카인 ‘IL-22’ 발현을 유도하고, 이 IL-22가 STAT3 신호 경로를 통해 GLP-1 유전자 발현을 직접 증가시킨다는 사실을 확인했다. 이는 장내 미생물, 면역 반응, 대사 호르몬 사이의 새로운 연결 고리를 제시한 것이다.
특히 IL-22를 투여해 혈당이 개선되더라도 GLP-1 수용체(GLP-1R)를 차단하면 해당 효과가 사라지는 것을 확인했다. 이를 통해 IL-22의 대사 개선 효과가 GLP-1 경로에 전적으로 의존한다는 사실을 기능적으로 입증했다. 연구진은 이러한 결과가 면역 신호가 GLP-1 생성 단계에 직접 관여한다는 점을 보여준다고 설명했다.
연구팀은 이번에 규명한 ‘IL-22–GLP-1 신호 축’이 비만과 당뇨뿐 아니라 다양한 대사질환에서도 중요한 역할을 할 가능성에 주목하고 있다. GLP-1 수용체는 췌장뿐 아니라 간, 심장, 혈관 등 여러 조직에 분포하는 것으로 알려져 있어 향후 대사이상 지방간염이나 심혈관 질환 등 염증과 대사 이상이 결합된 질환 모델로 연구를 확대할 계획이다.
이번 논문은 ‘Intestinal interleukin-22 enhances GLP-1 production via the STAT3 pathway to improve glucose homeostasis during high-fat diet induced obesity in a study with male mice’라는 제목으로 지난 2월 21일 게재됐다.
















