
소아 조혈모세포이식 과정에서 발생하는 치명적인 간 합병증의 고위험군을 항암 치료가 시작되기 전부터 미리 선별해 내는 인공지능(AI) 예측 모델이 개발됐다. 기존에는 이식 당일이나 그 이후에야 위험 평가가 가능했으나, 이번 연구로 이식을 앞둔 소아 환자가 고독성 항암제를 견딜 수 있는지 사전에 파악해 선제적으로 대응할 기반이 마련된 것이다.
서울대병원은 소아청소년과 홍경택·강형진 교수 및 융합의학과 한도현 교수·유수완 전 연구원 공동 연구팀이 소아 조혈모세포이식 환자의 ‘간정맥폐쇄성질환(VOD)’ 고위험군을 조기에 선별하는 핵심 표지자를 발굴하고, 이를 적용한 머신러닝 예측 모델을 개발했다고 11일 밝혔다.
백혈병 등 중증 질환 소아 환자의 조혈모세포이식에는 병든 골수를 비우는 고강도 항암 치료가 필수다. 이때 투여하는 고독성 부설판 항암제 등은 간 미세혈관을 손상시켜 ‘간정맥폐쇄성질환’을 유발하기도 한다. 이 질환은 간 비대, 복수, 혈소판 감소 및 간·신장 기능 저하 등을 초래하며, 이식을 받는 소아 환자의 15~30%에서 발생해 중증 진행 시 사망률이 최대 80%에 달하는 심각한 합병증이다.
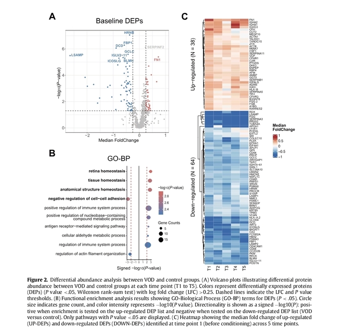
이에 연구팀은 고위험군 환자를 조기에 선별해 선제적인 예방 치료를 시행할 수 있도록, 항암 치료 전 단계에서 고위험군을 가려내는 새로운 혈액 표지자 발굴에 나섰다. 이를 위해 연구팀은 반일치 공여자를 이용한 동종조혈모세포이식을 앞두고 부설판 기반의 고강도 전처치를 받은 소아 환자 51명을 대상으로 항암 전후 혈액 내 단백질 720개를 정밀 분석했다. 대상자는 중증 간정맥폐쇄성질환이 발생한 26명과 발생하지 않은 대조군 25명으로 구성됐다.
그 결과, 합병증이 발생하지 않은 대조군 환자들은 항암 전부터 간에서 독소를 해독하는 효소(GCLC) 수치가 높아 고독성 항암제를 씻어낼 ‘청소 도구’를 충분히 갖추고 있었던 것으로 나타났다.
반면, 동일한 치료를 받았음에도 질환이 발생한 환자들은 항암 치료를 시작하기도 전부터 이 해독 효소가 부족했을 뿐만 아니라, 간의 ‘기초 체력’을 담당하는 특정 단백질(FBP1)의 발현도 유의미하게 낮아 초기부터 독성 자극에 매우 취약한 상태였음을 확인했다.

이를 바탕으로 연구팀은 질환 발생을 예측하고 고위험군을 선별해 내는 15개 초기 표지자를 찾아 머신러닝 모델을 개발했다. 이후 임상 현장에서의 실용성을 높이기 위해 예측력이 가장 뛰어난 5개 핵심 단백질(HRNR, FBP1, DCD, GCLC, LSAMP)로 패널을 압축해 적용한 결과, 이 지표들만으로도 고위험군을 매우 높은 수준으로 판별해 내는 우수한 예측 성능(AUC 0.922, 1에 가까울수록 우수)을 보였다.
홍경택 교수(소아청소년과)는 “이번 연구로 간정맥폐쇄성질환 발생 환자는 항암 전부터 이미 명확히 다른 혈액 단백체 패턴을 보인다는 점을 확인했다”며 “새롭게 확인된 단백체 양상이 고위험군 환자의 효과적인 예방과 안전한 이식 치료를 이끄는 중요한 전환점이 될 것”이라고 평가했다.
이번 연구 결과는 미국조혈모세포이식학회(ASTCT)의 공식 학술지인 ‘이식과 세포치료(Transplantation and Cellular Therapy)’ 최신 온라인판에 게재됐다.
















